学校首页
搜索
本站首页
部门概况
工作职能
部门领导
内设机构
工作人员
支部党建
支部介绍
双融双促
常学常新
政策法规
国家部委
省直厅局
学校制度
财务
会计核算标准化
业务流程标准化
资产
招标采购
业务流程
采购网
实验室安全
实验室安全准入
实验室安全分级分类
危化品管理
安全巡查
巡查整改
安全隐患举报
安全知识
学生专栏
财务
资产
实验室安全
下载中心
财务
资产
招标采购
实验室安全
学校首页
学校首页
本站首页
机构设置
部门概况
部门领导
内设机构
工作人员
党建工作
工作流程
财务
资产设备
政采招标
房产管理
业务办理
财务
资产设备
政采招标
房产管理
实验室安全
实验室安全准入
实验室安全管控
危化品管理
安全巡查
巡查整改
安全隐患举报
安全知识
规章制度
法律法规
会计
税务
预算
票据
招标投标
政府采购
规章制度
国家部委
省直厅局
学校制度
资料库
财务
资产
政策法规
政策法规
国家部委
财务
资产
招标采购
实验室安全
省直厅局
财务
资产
招标采购
实验室安全
学校制度
财务
资产
招标采购
实验室安全
招标采购
本站首页
»
政策法规
»
省直厅局
»
招标采购
» 正文
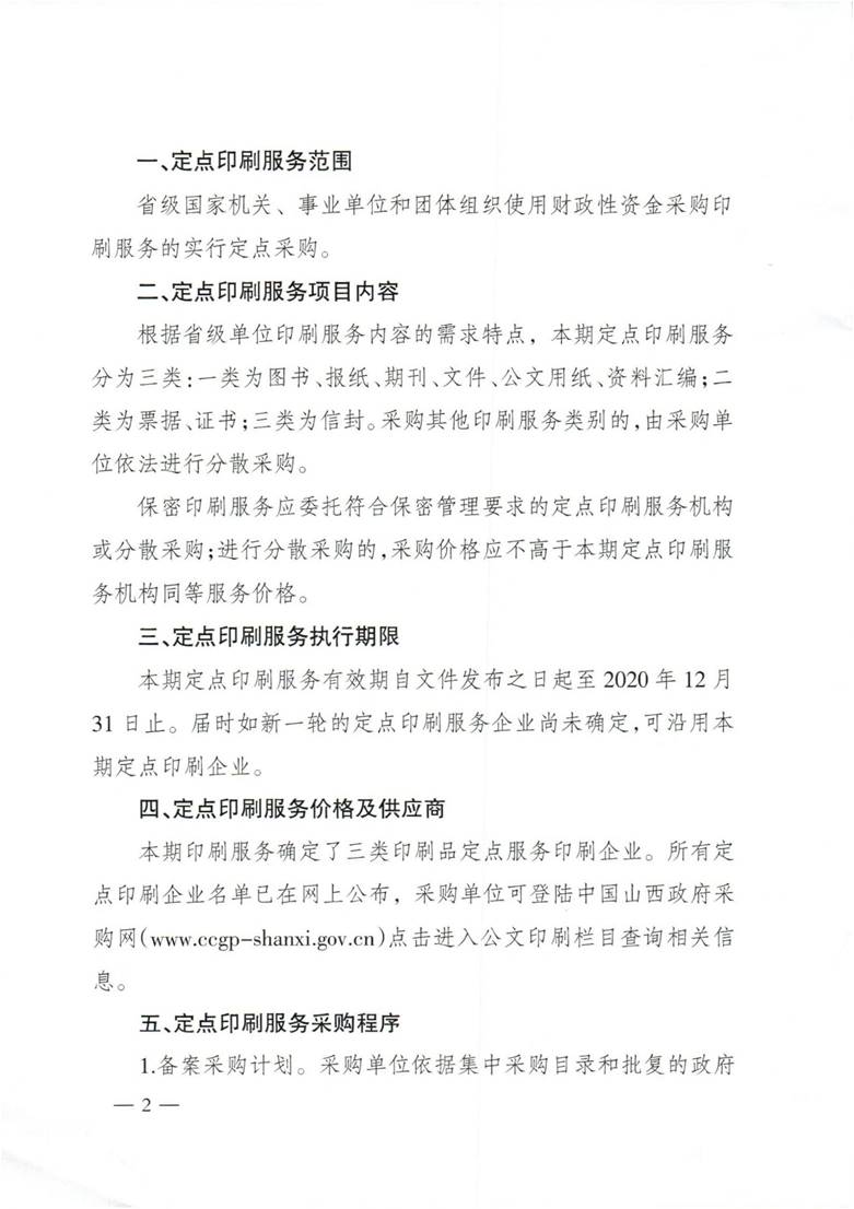
关于2019-2020年省级行政事业单位印刷服务定点采购有关事项的通知 晋财购[2018]50号
发布时间:2019-03-12
阅读数: